International Design Codes
CSiBridge Express supports multiple international design codes for bridge design, ensuring compliance with regional standards. The software automatically adjusts parametric values based on the selected design code.
- AASHTO LRFD 2020
- AASHTO LRFD 2017
- IRC:112-2020
- Eurocode 2:2004
- Automatic code-based adjustments
- Regional compliance verification

Design Criteria
Design Criteria provides centralized access to code-compliant design standards and material specifications. Through the Design menu, users can configure design codes and materials, with dedicated forms opening in the property panel for intuitive parameter adjustment and compliance verification.
- Design Code Selection and Configuration
- Material Properties Definition
- Code-Compliant Parameter Settings
- Integrated Property Panel Forms
- Real-Time Criteria Updates
- Standards Compliance Verification

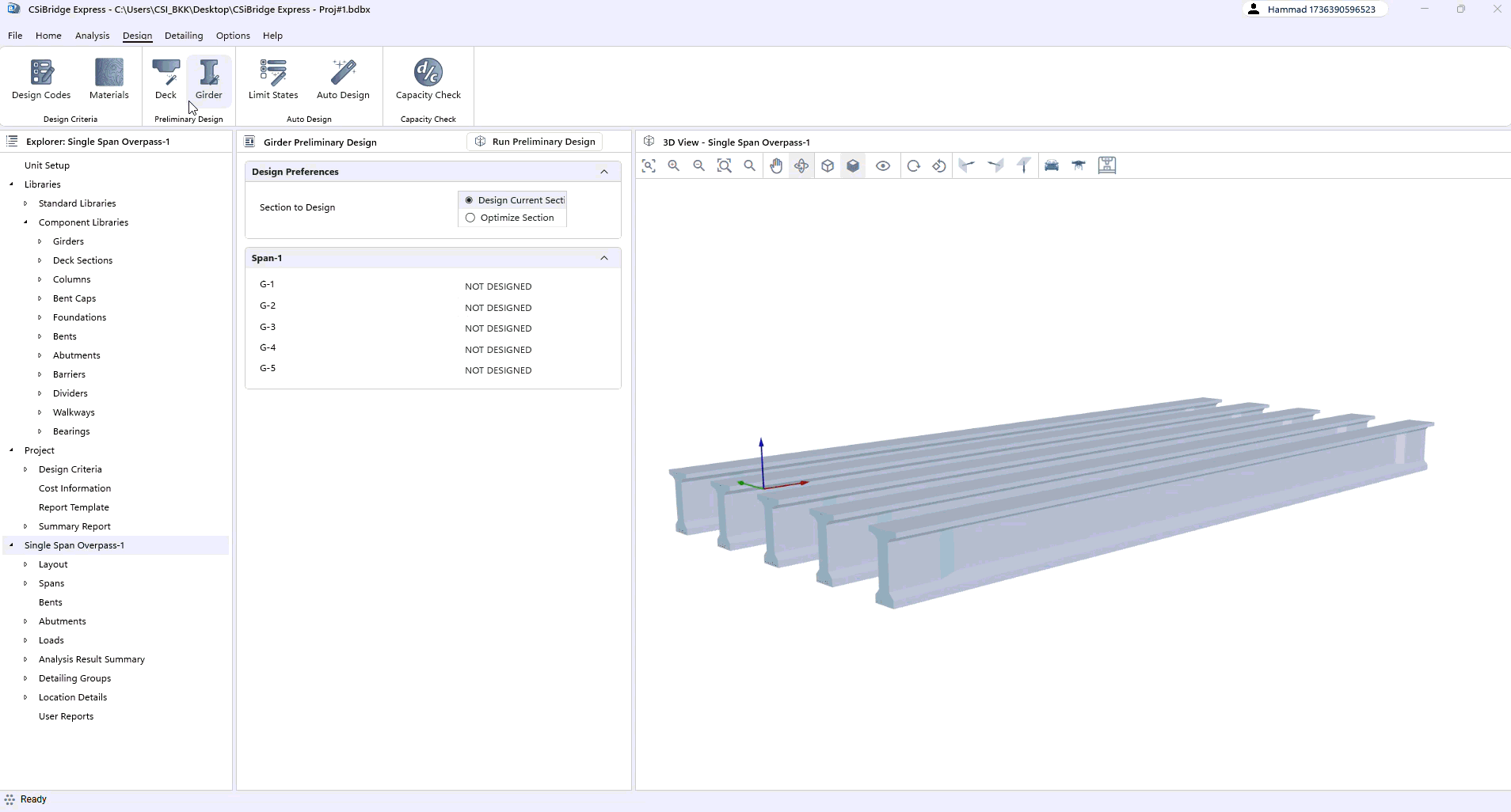
Preliminary Design
The Preliminary Design module enables fast empirical sizing of bridge components during the early design stage. This feature helps engineers rapidly generate initial design configurations before performing detailed structural verification, improving efficiency while maintaining structural safety and code compliance.
- Automated empirical design of bridge deck sections
- Preliminary girder sizing based on span and loading conditions
- Automatic tendon profile assignment for prestressed girders
- Built-in girder section optimization to select minimum required sizes
- Rapid design iteration for parametric studies
- Streamlined workflow for early-stage design

Auto Design
Auto Design automates the generation of code-compliant designs for structural components, streamlining the design process significantly. CSiBridge Express allows selective component design with real-time progress tracking, ensuring efficiency and adherence to relevant standards.
- Automated Component Design
- Design Code Integration
- Selective Component Design
- Real-Time Design Progress Tracking
- Standards Compliance
- Streamlined Design Workflow

Parametric Design Capabilities
Explore a wide range of design alternatives by adjusting key parameters such as material properties, cross-sectional dimensions, and reinforcement details. Quickly assess the impact of design changes on structural performance and behavior, enabling engineers to make informed decisions.
- Material Properties Optimization
- Cross-Sectional Dimension Adjustment
- Reinforcement Details Configuration
- Real-Time Performance Impact Analysis
- Interactive 3D Visualization
- Comprehensive Parameter Control
- Instant Design Alternative Comparison

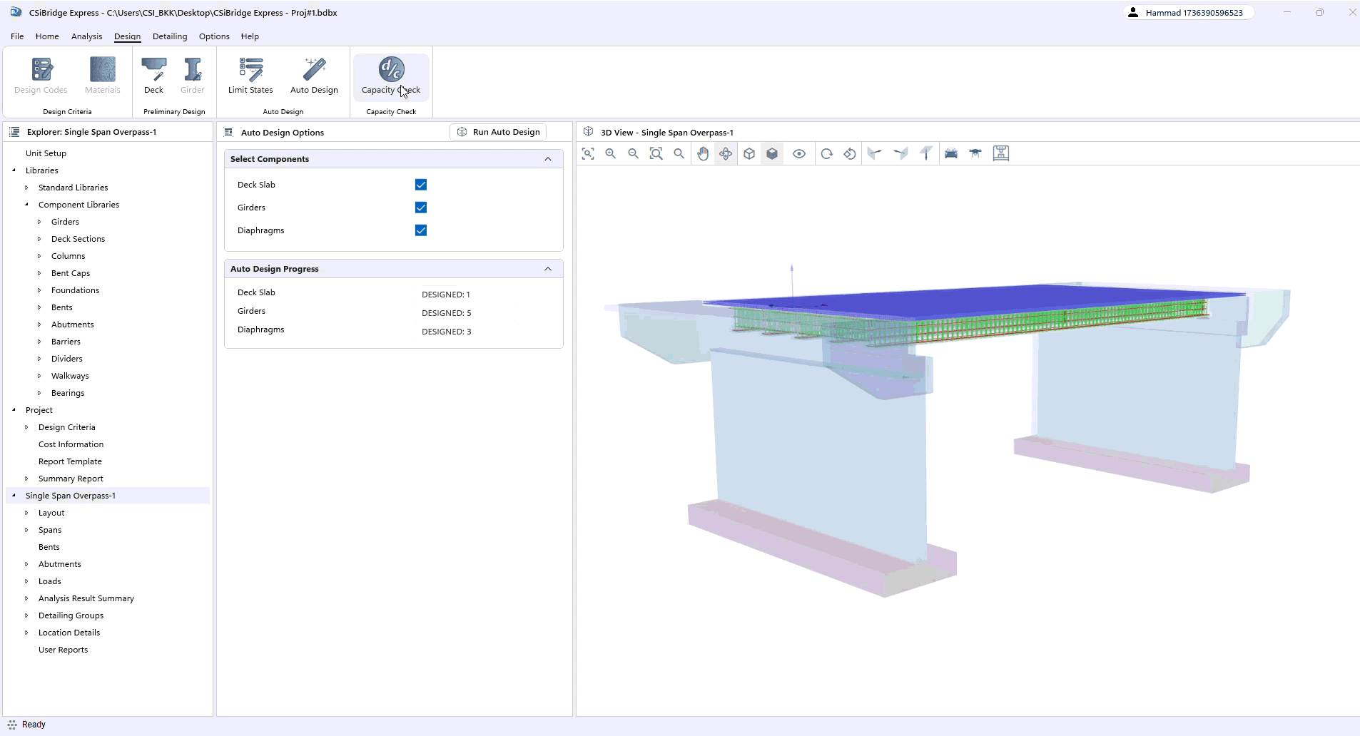
Capacity Check
Capacity Check ensures bridge components meet or exceed required load demands through iterative verification. CSiBridge Express confirms that structural capacity ratios and limits comply with standards, preventing failures and optimizing performance for safe, efficient bridge design.
- Iterative Component Verification
- Capacity Ratio Assessment
- Load Demand Comparison
- Standards Compliance Check
- Failure Prevention Analysis
- Performance Optimization

Design Responses
Design Responses provide detailed, customizable analysis output for all bridge components with comprehensive visualization tools. CSiBridge Express offers force diagrams, stress analysis, reinforcement details, and interactive 3D diagrams, enabling informed design decisions with real-time data updates.
- Force and Stress Diagrams
- Flexural and Shear Design Results
- Required/Provided Reinforcement Display
- 3D Interaction Diagrams
- PMM Curves and Capacity Ratios
- Exportable Results with Real-Time Updates
